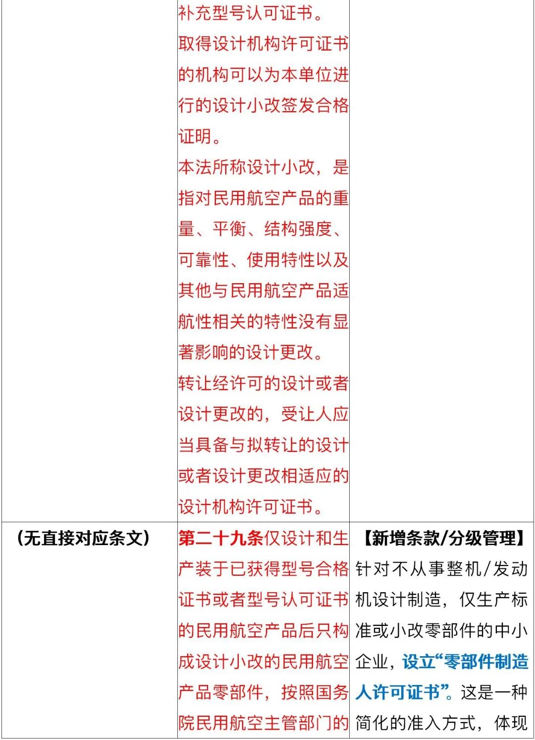
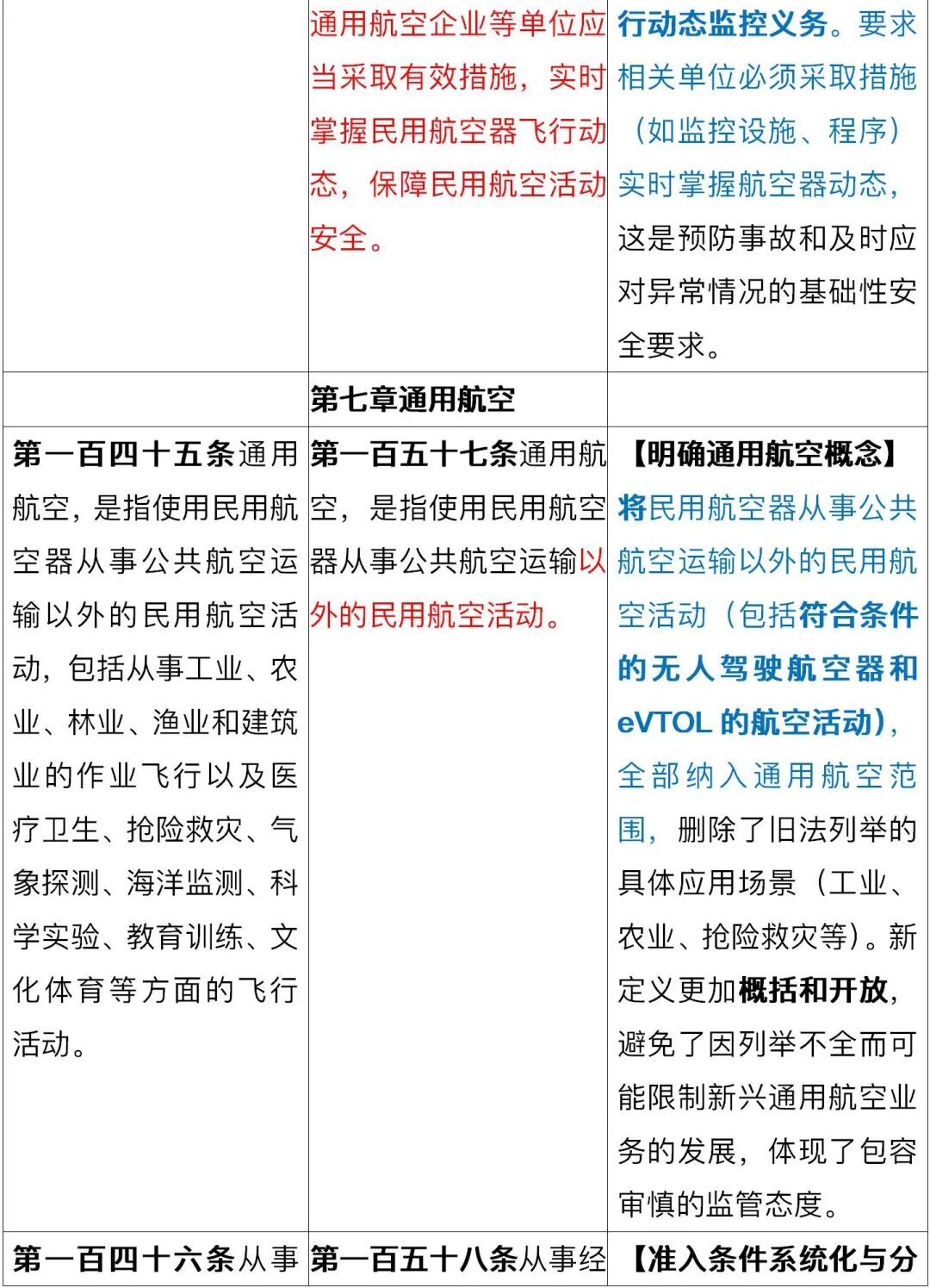
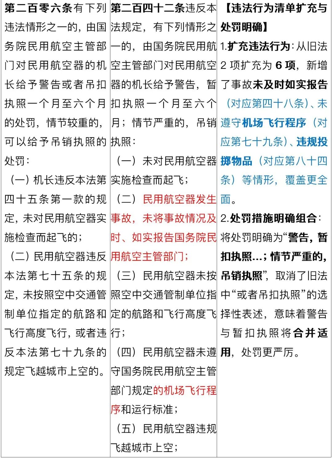
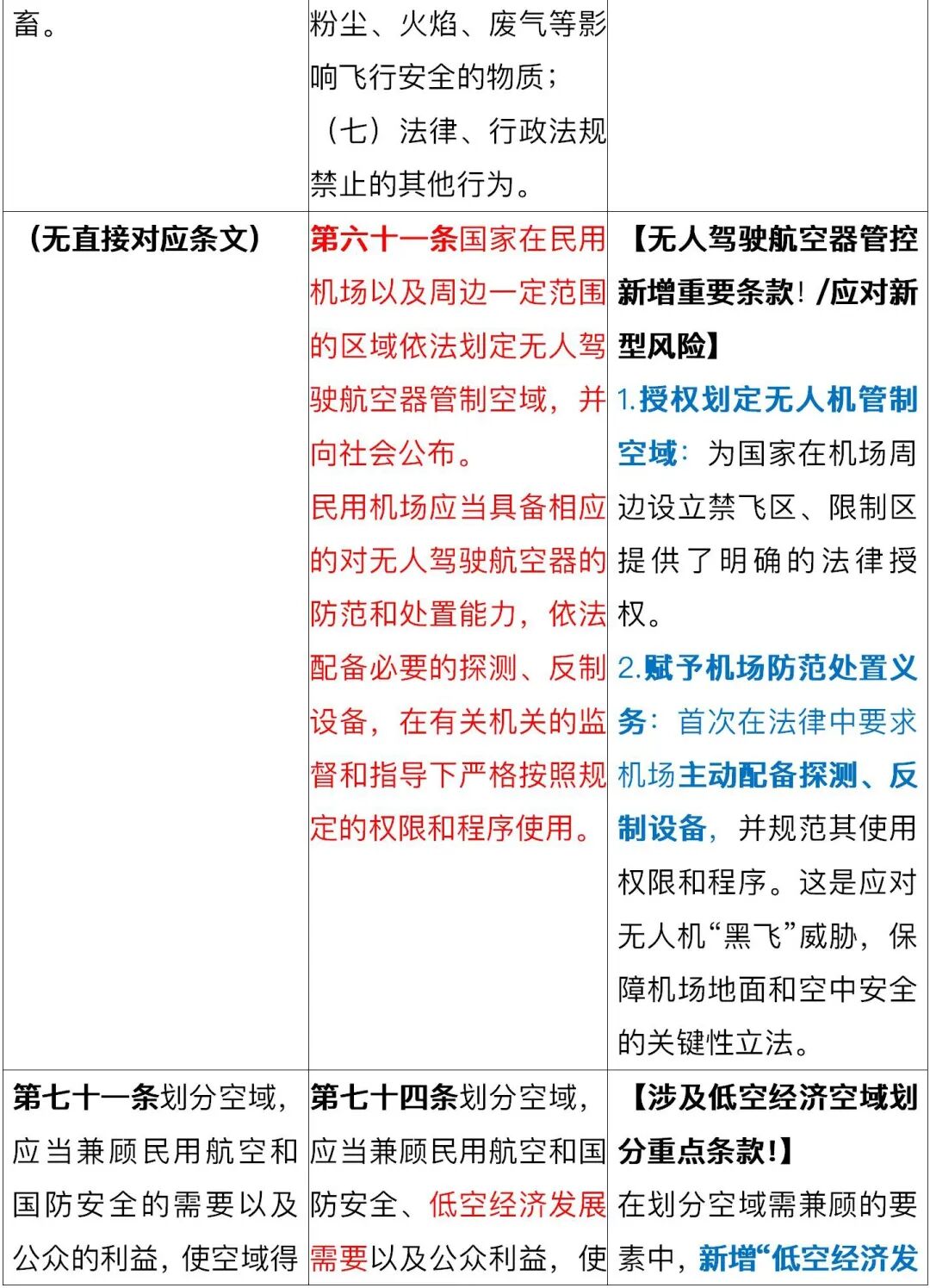
新《民用航空法》赋能低空经济——重点条款对比与分析
2025年12月27日,十四届全国人大常委会第十九次会议表决通过新修订的《民用航空法》,该法自2026年7月1日起施行。本次《民用航空法》修订紧扣低空经济发展需求,针对性破解新型航空器管理难题,亮点突出。总的来说有四大亮点:第一,制度设计系统性强,从空域配置、适航审定、平台建设等多维度构建低空经济制度框架,实现从单一管理到系统保障的转变。第二,管理模式精准适配,针对无人驾驶航空器、eVTOL等新型装备,建立分类分级适航管理和简化准入审批制度,兼顾安全与效率,激发市场活力。第三,着力培育产业生态,通过明确经营性飞行活动规范、鼓励基础设施建设、探索融合空域管理,为城市空中交通、物流配送等商业化应用营造了良好法律环境。第四,权责划分清晰明确,明确国家、地方、部门及企业的各自职责,形成“国家统筹、地方支持、部门监管、企业主责”的协同发展格局。
本文将对此次修订的《民用航空法》中涉及低空经济的具体条款,进行修订前后的对比分析。
《民用航空法》修订前后对比分析
此次《民用航空法》的修订,是国家层面为低空经济发展进行的“顶层立法护航”,具有重大而深远的战略意义。它从根本上解决了长期以来低空空域管理法律依据不足、新兴航空器法律地位模糊等关键瓶颈,首次在法律层面系统性确立了低空经济的治理框架。这不仅是简单的规则更新,更是一次深刻的制度性开放与创新,标志着我国低空管理从相对保守的管制思维,正式转向“积极引导、规范发展”的新阶段。它将极大地稳定市场预期,吸引技术与资本汇聚,加速无人驾驶航空器和eVTOL等产业链的成熟与商业化落地,从而有力推动低空经济从“试点探索”迈向“规模化、产业化”发展的快车道,为我国培育新经济增长极、构建现代化交通运输体系奠定至关重要的法治基石。



