《中华人民共和国增值税法实施条例》公布,这些变化需要注意!
《中华人民共和国增值税法实施条例》(以下简称《实施条例》)于2025年12月30日公布,自2026年1月1日起配套《中华人民共和国增值税法》(以下简称《增值税法》)一起正式施行。对比现行的增值税制度,在《增值税法》及《实施条例》施行后,税务机关的税收执法,以及纳税人的税务处理都将出现变化。为了读者更好的理解和适用新规,我们把《增值税法》与《实施条例》结合后,将两者一起为读者作出解读。
将“加工、修理修配劳务”并入“服务”
注意:
1、将现行制度中的“加工、修理修配劳务”并入“服务”,未进行单独列举。
2、将“应税行为”这一概念替换为“应税交易”,也更体现增值税是对“交易”行为的课税。
3、明确个人的概念包括个体工商户,实现了对“个人”涵义规定的税收明确性。需要关注的是,财政部、税务总局还将出台配套文件,进一步提出货物、服务、无形资产、不动产的具体范围,报国务院批准后公布施行,我们也将持续关注这一立法动态。
确定“境内发生应税交易”的范围
注意:
境外销售方向境外购买方销售,服务完全在我国境内发生或无形资产完全在我国境内使用,根据现行增值税制度,不属于在境内销售。但结合《增值税法实施条例》第四条来看,若境外单位或者个人销售的服务、无形资产与境内的货物、不动产、自然资源直接相关的,属于“境内消费”即属于应税交易,境外单位或个人产生增值税的纳税义务。
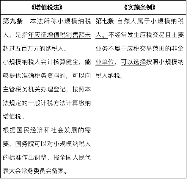
明确自然人属于小规模纳税人、且明确非企业单位可选择按小规模纳税人纳税的条件
注意:
1、只有自然人确定属于小规模纳税人。
2、企业不具有选择权,企业应根据《增值税法》第九条的规定,在年应征增值税销售额超过500万时,必须为一般纳税人。
3、非企业单位(不经常发生应税交易且主要业务不属于应税交易范围)的,可以选择成为小规模纳税人。
限缩“视同应税交易”的范围
注意:
根据本条规定,无偿提供服务 (除金融商品外)不再视同应税交易,不产生纳税义务;因本条删除了现行增值税制度中的“‘销售代销货物’视同销售货物”之规定。故《在增值税法》施行后,委托代销行为,就不再向受托人按照销售货物来征税。
明确“非应税交易”范围
注意:
收取行政事业性收费、政府性基金,不属于应税交易这一规定中,删除了现行制度中的“行政单位”这一主体限定。故行政单位、事业单位等主体均适用该款。
明确跨境销售零税率的范围
注意:
该条款明确了跨境应税行为零税率的具体范围,需要注意的是,该条删除了《财政部、国家税务总局关于全面推开营业税改征增值税试点的通知》[财税(2016)36号]中对零税率范围的兜底条款,即删除了“财政部和国家税务总局规定的其他服务”这一款。
“混合销售”的税务处理发生变化
注意:
本条规定将现行制度中的混合销售“从纳税人主业纳税”为标准,更改为“从应税交易的主项纳税”为标准,来确认适用何种税率、征收率。例如,快递服务,虽然在快递服务中,包括快递收派、包装箱销售、运输等多项业务,三者虽分属于不同的税率,但可以以主要业务即“收派服务”来确定税率。
明确购买方为境外销售方的扣缴义务人
注意:
该条明确购买方作为境外销售方的扣缴义务人,不再以境外销售方在境内未有经营机构为前提。
限缩且精确了“销售额”的范围
注意:
本条关于销售额界定,增加了“与应税交易有关”的相关性要求。也就是说,如果纳税人取得的经济利益与“应税交易”无关,则不产生增值税纳税义务。如受托方代销货物,以委托方名义给购买方开具发票,该发票所对应的收入应属于委托方,受托方不因该产品的销售行为产生货物销售的应税义务。
完善发生“销售折让”后的税务处理
👉注意:
在简易计税方法计税情形下,如果纳税人发生销售折让、中止或者退回,导致多缴的税款,纳税人在销售额扣减后仍有余额造成多缴税款的,可以选择在以后的应纳税额中扣减或者申请退还,这将有助于减轻纳税人的现金流压力。
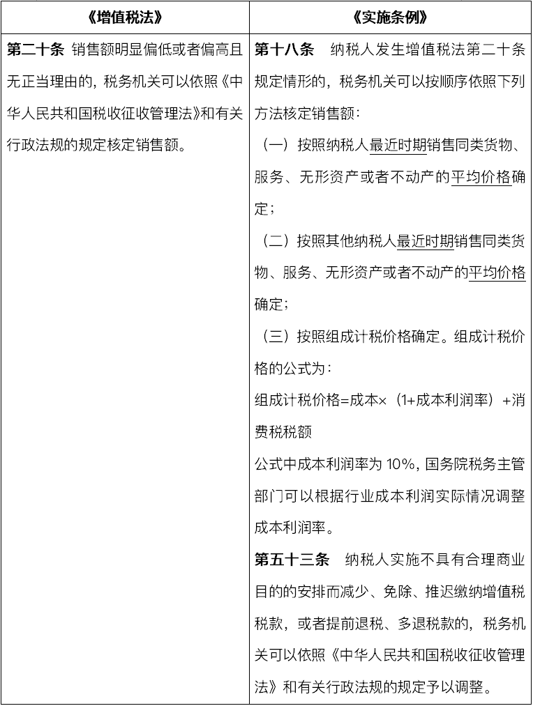
规范税务机关的核定方法
注意:
从现行制度所规定的“由主管税务机关核定销售额”,变为税务机关依征管法和相关行政法规核定销售额,该表述体现了税收法制的进步。但实践操作上,“最近时期”“其他纳税人”如何确认的问题易引发争议。因此,在实践中,纳税人如遇税务机关“核定”,可积极向税务机关提供相应数据,以确保核定销售额尽可能准确,减少争议。同时,结合《实施条例》第五十三条来看,纳税人应做到税务合规、切不可心存侥幸心理盲目筹划。
将“留抵退税”制度上升到法律保障的层次
注意:
纳税人可根据实际情况作出选择性税务处理。
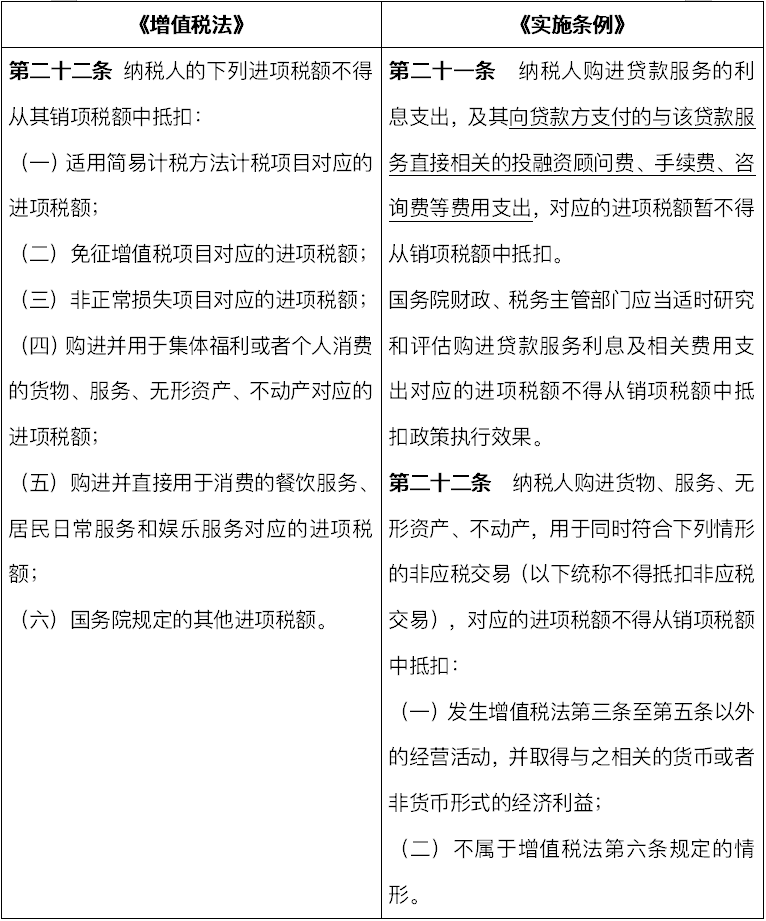
明确“不得进项抵扣”的范围
注意:
1、纳税人在税务处理时,应注意上述限定范围。明确规定购进贷款服务及与之直接相关的投融资顾问费、手续费、咨询费等费用,不得抵扣对应的进项税额,但《实施条例》对该规定留有适时调整空间。
2、明确进项税额能否抵扣与应税交易直接相关。纳税人非应税交易下获得的进项税额,不可以抵扣。故纳税人的财务税务管理需要更加严格合规,确保用于进项抵扣的发票,都与应税行为相关。
设立汇总清算制度
注意:
该条要求纳税人在出现不得抵扣进项税额的情形下,必须按年度进行清算调整。这对纳税人的财务税务规范性提出了更高的要求。
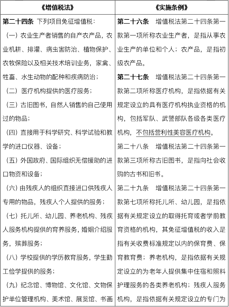
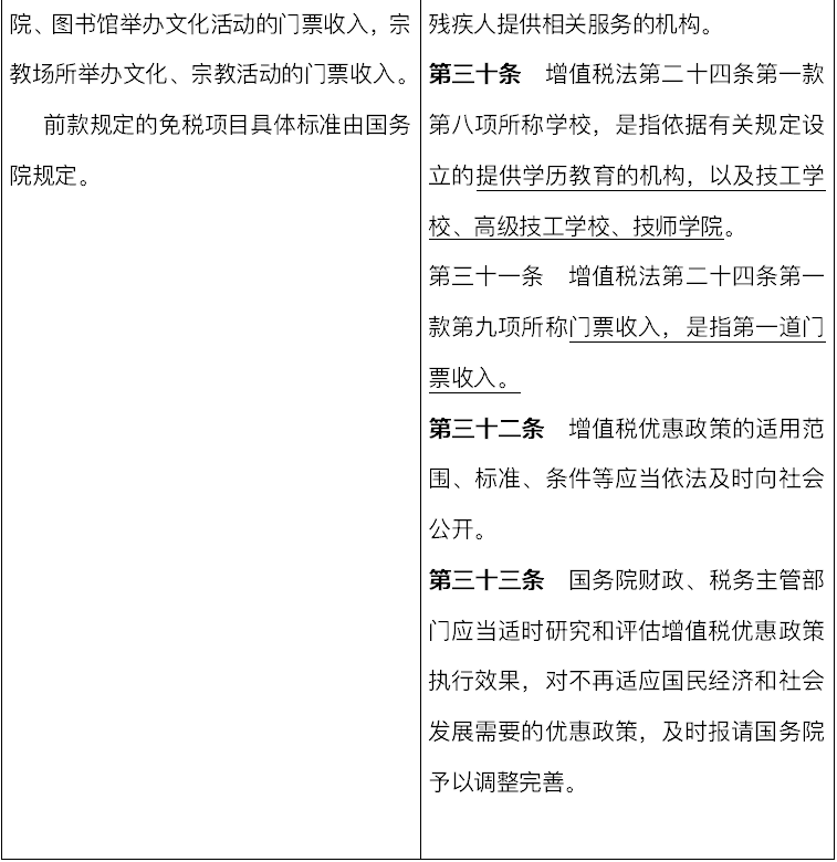
明确“免征增值税”的范围
注意:
1、删除了“避孕药品和用具”作为免征增值税项目的规定,同时增加了婚姻介绍服务为免征增值税项目,相关行业的纳税人,应注意本部分的调整。
2、明确将美容医疗诊所排除在免税范围之外。
3、《条例》则对税收优惠政策进一步明确:一是明确增值税法中农业生产者、农产品、医疗机构等免征增值税项目的具体标准;二是规定增值税优惠政策的适用范围、标准、条件等应当依法及时向社会公开;三是要求国务院财政、税务主管部门应当适时研究和评估增值税优惠政策执行效果,对不再适应国民经济和社会发展需要的优惠政策,及时报请国务院予以调整完善。
纳税人兼营增值税优惠项目的,应对该部分单独核算
注意:
纳税人兼营增值税优惠项目的,应注意该条规定,要单独核算该部分销售额,以防无法享受税收优惠。
明确放弃税收优惠的最长期限
注意:
纳税人在选择放弃增值税优惠政策时,应注意该期限规定。
有固定场所的纳税人在机构所在地进行纳税申报,不再设特殊条件
注意:
根据该规定,有固定生产经营场所的纳税人,如果到外县 (市)销售货物或加工、修理修配服务,也一律在机构所在地或者居住地纳税,不需要再履行报告义务以及在销售地或劳务发生地纳税。后续若有其他配套制度出台或针对特殊行业出现新的要求,纳税人应按相关制度做合规调整。
明确特定情形下的纳税义务人
注意:
本条以立法的形式明确了特定情形下纳税义务人的划分。尤其需要注意的时,在资管产品运营过程中发生应税义务的,资产管理人为纳税人,这一点在近年多次出现税务争议,本次以立法的形式明确纳税义务人,有助于提高纳税人的税法遵从度、减少争议的发生。
明确跨境交易下扣缴义务人
注意:
本条第二款相比于之前公布的征求意见稿出现了变化。由“应当委托境内代理人”改为更为宽泛的方式,让“有境内代理人的,由该代理人申报缴纳”。那么若无境内代理人,该单位或个人自身承担申报缴纳义务。
明确一般纳税人不得转为小规模纳税人
注意:
1、该条明确规定,小规模纳税人自办理一般纳税人的“当期”起按一般计税方法计缴增值税。
2、该条明确纳税人登记为一般纳税人后,不得转为小规模纳税人,删除了现行制度中“国家税务总局另有规定除外”的例外规定。
完善出口货物纳税义务发生时间
注意:
该条更加完善了出口货物纳税义务发生时间的规定。
健全纳税申报期限制度
注意:
该条款明确了按次纳税的纳税人有关申报期限的规定,同时也为税务机关追缴税款的追征期计算提供了依据。
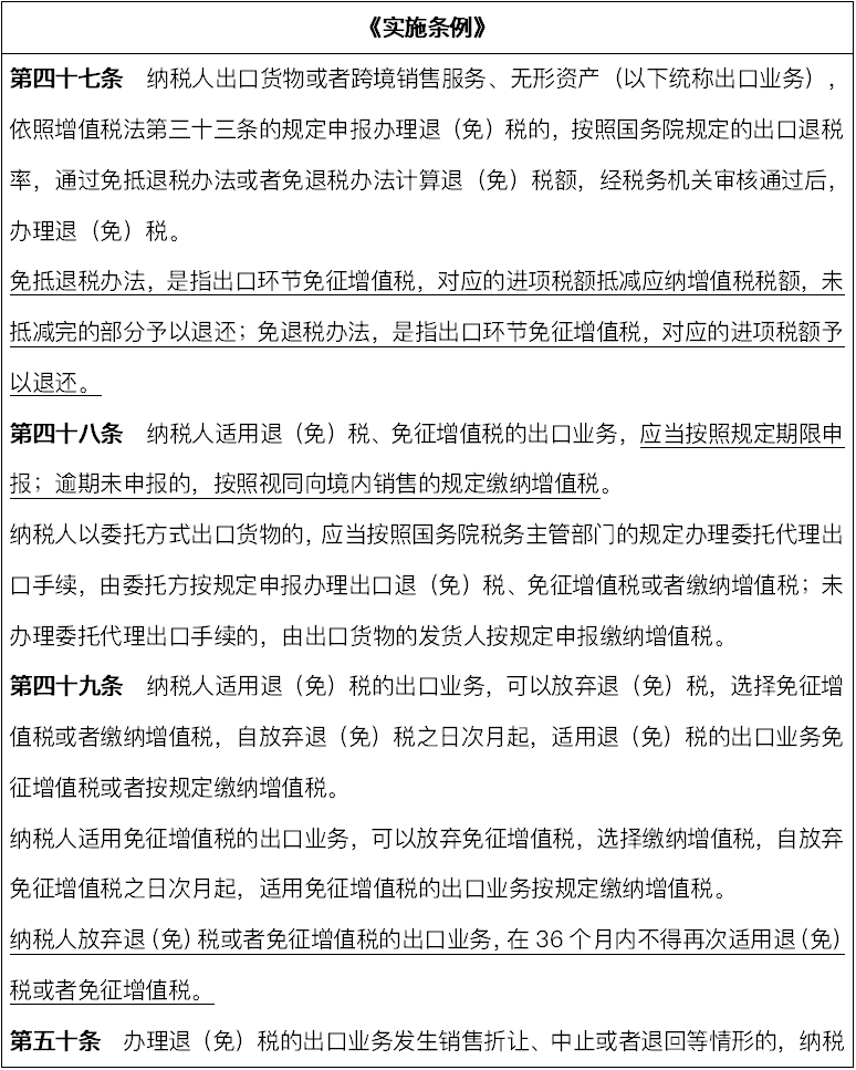
完善并更加明确出口退税制度
注意:
该部分将出口退税的定义以及具体操作办法上升至立法的形式予以明确,但相对于之前的征求意见稿还是发生了变化,本部分删除了征求意见稿中“36个月的申请出口退税期”的规定,改为由国务院财政、税务部门制定具体操作办法,后续我们还要继续关注相关配套文件的出台。
总 结
增值税作为我国第一大税种,《增值税法》及《实施条例》的施行是落实税收法定原则的关键一步,通过法律的形式明确增值税的征收范围、税率、征收管理等基本制度,增强了税制的权威性和稳定性,为依法征税和纳税提供了坚实的法治保障。《增值税法》及《实施条例》将《增值税暂行条例》、《财政部、国家税务总局关于全面推开营业税改征增值税试点的通知》(财税〔2016〕36号)的内容进行融合,同时结合到税收法治的推进、市场交易形式和税收征管环境的变化,对诸多条款都做了变动,这对纳税人的税务处理将产生一定的影响。下一步,国家为了确保增值税配套制度的完善,财政部、税务总局还将制定长期资产进项税额抵扣、预缴税款、出口退(免)税等具体操作办法,进一步细化政策内容,统一执行标准;同时税务总局还将制定配套征管公告,进一步明确具体征管操作事项。我们也将持续关注并与读者共享见解。



