网络平台格式仲裁条款的效力边界与司法审查标准
在互联网平台经济蓬勃发展的今天,“点击同意”“弹窗确认”已成为我们使用数字服务时的日常动作。然而,在这便捷的缔约方式背后,隐藏着一个常被忽略却至关重要的法律细节——格式仲裁条款。它往往决定了未来发生纠纷时的解决路径,直接影响着用户的维权可能。
本文将结合最新立法动态、典型司法案例及比较法视角,系统梳理网络格式仲裁条款的效力认定规则,为平台合规运营与用户权益保护提供专业参考。
一、网络平台格式仲裁条款的核心属性
要准确判断网络格式仲裁条款的法律效力,首先需要厘清其法律定性。
根据《民法典》第四百九十六条的规定,格式条款是指“当事人为了重复使用而预先拟定,并在订立合同时未与对方协商的条款”。当前网络平台上常见的仲裁条款载体,均符合这一定义:
1、“点击合同”
用户需要主动下拉浏览全部条款后,点击“同意”按钮方可继续。例如,在各类保险产品的投保页面,用户必须勾选“我已逐页阅读并同意”才能完成投保。
2、“登录合同”
用户点击“登录”或“注册”按钮的行为,即被视为同意平台的服务协议。例如,淘宝登录页会提示“已阅读并同意平台服务协议”,该协议通过链接形式关联,用户注册即视为接受。
3、“浏览合同”
平台仅在网页角落或不显眼位置设置条款链接,没有弹窗或强制确认步骤,用户极易忽略其存在。
4、“弹窗确认合同”
通过强制弹窗提示用户,必须点击“同意”才能进行下一步操作。例如,在开通各类会员服务时,会弹出的《会员协议》窗口。
无论形式如何演变,这些条款均由平台单方预先拟定,用户实质上缺乏协商空间。因此,其效力应当受到《民法典》《仲裁法》及相关司法解释中关于格式条款的特别规制。
二、司法审查的核心维度:中国法院如何认定仲裁条款效力?
结合近年司法实践,中国法院对网络格式仲裁条款的效力审查,主要围绕以下四个核心维度展开。
维度一:仲裁条款是否属于“与当事人有重大利害关系的条款”?
这是判断平台是否需要履行提示说明义务的前提。
1、旧观点(2022年前):
多数法院认为,仲裁是与诉讼并行的法定争议解决方式,不属于“免除或减轻平台责任”的条款,因此无需特别提示。例如,北京四中院(2021)京04民特557号案曾明确指出,“约定仲裁不构成对当事人主要权利的排除”。
2、新趋势(2022年后):
随着《民法典》第四百九十六条的细化适用,越来越多法院认为“仲裁条款涉及当事人程序选择权,直接影响实体权益,属于重大利害关系条款”。例如,北京市第四中级人民法院(2023)京04民特1220号[1]案件中法院已明确将“争议解决条款”纳入需特别提示的范围。
3、笔者观点:
从《民法典》将“解决争议的方法”列为合同必备条款,以及变更争议解决方式构成对要约的实质性变更等规定来看,仲裁条款属于“重大利害关系条款”,平台应当履行提示说明义务。
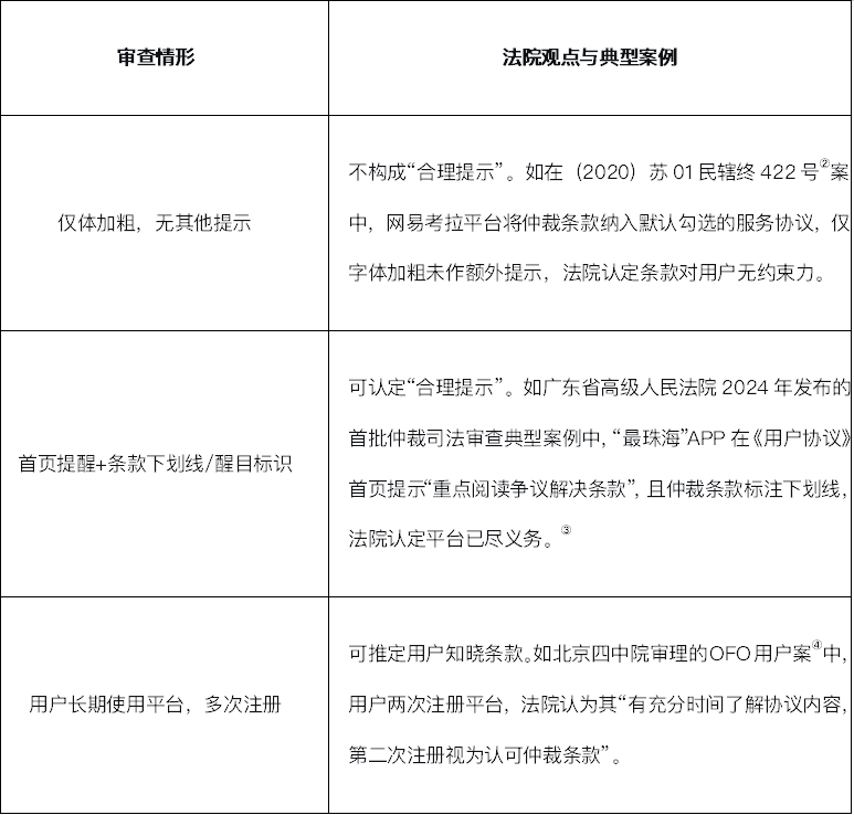
维度二:平台是否以“合理方式”履行了提示和说明义务?
这是决定格式仲裁条款“能否订入合同”的关键。司法实践中,法院审查标准虽存在差异,但《最高人民法院关于适用〈民法典〉合同编通则若干问题的解释》第十条已明确其核心规则是:提示需达到“足以引起对方注意”的程度。
结合以上案例,可以看出,在先格式仲裁条款是否达到了“足以引起对方注意”的程度,实际是法院综合考量的结果。通常而言,仅设置“勾选、弹窗”不必然构成合理提示。例如,平台需举证证明“在勾选或弹窗时,条款内容已以显著方式呈现”,例如弹窗内直接显示仲裁条款的核心内容,而非仅提供链接。
维度三:条款是否“排除或不合理限制用户主要权利”?
根据《民法典》第四百九十七条,若格式条款“排除对方主要权利”或“不合理加重对方责任”或“限制对方主要权利”,则该格式条款无效。目前,司法实践关于“格式仲裁条款是否构成排除主要权利或限制主要权利”的认定较为统一:
主流观点:
多数法院仲裁与诉讼都是解决民事争议的法定方式,二者虽然在费用收取、审理程序等方面存在差异,但对当事人合法权利的保护并无优劣之分,不会因选择仲裁方式而导致当事人合法权益的减损。在仲裁程序中,仲裁庭有权根据当事人承担的责任比例确定最终仲裁费用的分担,也有权要求败诉方补偿胜诉方因办理案件而支出的合理费用。选择仲裁方式解决纠纷,对合同各方主体均是平等的,不能认为是对一方当事人主要权利的排除。[5]
特殊情形:
在涉及消费者权益保护的特殊领域,中国的司法解释则采取了对消费者倾向性保护的立场。
例如,《全国法院涉外商事海事审判工作座谈会会议纪要》对于跨境消费者网购合同管辖协议的效力进行了特别规定,网络电商平台未履行提示义务的,应认定条款不成为合同内容,管辖条款约定在消费者住所地国以外的国家法院诉讼,不合理加重消费者寻求救济的成本的,应认定条款无效。同样,诉讼与仲裁在性质、审理程序、救济途径以及维权成本等方面差异显著,审查涉及消费者的电子格式仲裁条款的效力,应当注重保护弱势消费者。
又如,自2025年5月1日起施行的《最高人民法院关于审理预付式消费民事纠纷案件适用法律若干问题的解释》第九条规定:“消费者依照消费者权益保护法第二十六条、民法典第四百九十七条等法律规定,主张经营者提供的下列格式条款无效的,人民法院应予支持:(六)约定的解决争议方法不合理增加消费者维权成本。”对于该解释,最高人民法院民一庭庭长陈宜芳指出,针对合同格式条款约定仲裁,但仲裁机构仲裁费最低收费标准远高于消费者支付的预付款,妨碍消费者获得权利救济问题,约定解决争议方法不合理增加消费者维权成本的“霸王条款”无效。
维度四:是否满足《仲裁法》规定的仲裁协议核心要件?
即使条款通过前述格式审查,仍需满足《仲裁法》第二十七条关于仲裁协议有效性的要求,即具备明确的仲裁意思表示、仲裁事项和选定的仲裁机构。若条款表述模糊,如仅写“争议可提交仲裁机构解决”,而未明确具体机构,则可能因“仲裁机构不明确”而无效;若仅约定“提交某地区仲裁机构”(如“提交北京的仲裁机构”),而该地区存在多家仲裁机构,且双方无法达成补充约定,则条款同样无效。[6]
三、比较法视野:美国、新加坡的裁判思路有何不同?
在全球范围内,网络格式条款的效力认定同样备受关注。美国和新加坡法院通过一系列判例形成的审查标准,对我国司法实践具有重要参考价值。
1、美国:合理通知+明确同意的双重标准
在具有里程碑意义的Specht v.Netscape案(2002)中,美国联邦第二巡回上诉法院针对在线合同的成立,确立了“合理通知+明确同意”的双重审查标准。该案的核心争议在于,用户下载软件的行为是否构成对仲裁条款的同意?法院经审理认为:案涉许可协议位于需要手动滚动页面才能发现的“隐藏界面”,下载按钮位于页面顶部,而仲裁条款隐藏在底部用户在不滚动页面的情况下,完全无法知晓条款存在。基于以上事实,法院最终认定:单纯的下载行为,并不构成对仲裁条款的明确同意。在此判例确立的“合理通知+明确同意”标准基础上,美国司法实践针对不同类型的在线合同,逐步发展出差异化的审查规则:
2、新加坡:支持仲裁立场下的宽松审查标准
新加坡法院在处理网络格式仲裁条款时,展现出了与美国法院不同的立场,其核心理念是高度支持仲裁。这一特点在2023年的Julian Moreno v Terraform Labs Pte Ltd一案[8]中得到了充分体现。在该案中,尽管当事人引用了美国判例中的相关观点,但新加坡高等法院并未采纳,而是基于其支持仲裁的司法政策,形成了更为宽松的审查标准。法院的认定逻辑主要基于两点:
(1)存在“可争议的合同关系”是基础:法院认为,既然原告是购买了相关代币的用户,而被告为产品提供了保证条款,那么双方之间至少存在一个“可争议的合同关系”。这是讨论仲裁条款效力的前提。
(2)适用“表面审查”原则,降低“通知”门槛:对于平台是否将仲裁条款“实际或推定告知”用户这一关键问题,法院采取了谨慎介入的态度。它强调,在审查初期就对事实进行深入调查,违背了“表面审查”的原则。
因此,法官认为,只要有“至少可争议”的事实表明本案纠纷与网站用户条款有关,那么就不足以在现阶段认定仲裁协议不适用。换言之,用户需要提出非常充分和明确的证据,才能让法院在早期阶段否定仲裁条款的适用性。本案的启示:新加坡法院的这一判决,体现了其在网络仲裁协议告知问题上的宽松认定标准。它明确提出了一个主张:在仲裁协议的表面审查阶段过度适用公平原则,可能与支持仲裁的宏观理念相悖。对于企业和用户而言,这意味着:对企业端:在新加坡法律框架下,网络格式仲裁条款被法院认可的门槛相对较低。对用户端:挑战此类条款的效力将面临更高举证责任,需要提供更强有力的证据证明平台未尽告知义务。
3、总结
通过对中国、美国及新加坡法院在审查在线格式仲裁条款时所采取路径的观察,我们可以清晰地辨识出三者间的显著差异:美国法院紧扣“仲裁合意”是否存在这一核心要素进行探究;新加坡法院则秉持支持仲裁的立场,适用宽松的“表面审查”原则;而反观中国法院的司法实践,虽在形式上采取了实质审查的标准,但在是否适用格式条款规则以及如何认定提示说明义务已合理履行等关键问题上,裁判尺度至今仍未统一。
我们认为,当前中国法院的审查路径存在可商榷之处。其一方面源于支持仲裁事业发展的政策性考量,但另一方面,也反映出司法实践中可能过度聚焦于“格式条款”本身的法律适用,而在一定程度上疏于对仲裁协议效力核心基石——“仲裁合意”的深入探查。
其一:回归我国《仲裁法》的本源,仲裁协议的有效性要件是清晰且简洁的:
→ (1)自愿原则:《仲裁法》第四条规定:“当事人选择仲裁方式解决纠纷,应当遵循自愿原则,达成仲裁协议。”这构成了仲裁制度的基石。
→ (2)明确的合意表示:《仲裁法》第二十七条进一步明确,一份有效的仲裁协议必须具备“(一)请求仲裁的意思表示;(二)仲裁事项;(三)选定的仲裁委员会。”
其二:参照《纽约公约》和联合国贸法会示范法的相关规定:
N.Y.Convention Article II
Each Contracting State shall recognize an agreement in writing under which the parties undertake to submit to arbitration all or any differences which have arisen or which may arise between them in respect of a defined legal relationship,whether contractual or not,concerning a subject matter capable of settlement by arbitration.
The term"agreement in writing"shall include an arbitral clause in a contract or an arbitration agreement,signed by the parties or contained in an exchange of letters or telegrams.
UNCITRAL Model Law on International Commercial Arbitration Article 7(Option I)
“Arbitration agreement”is an agreement by the parties to submit to arbitration all or certain disputes which have arisen or which may arise between them in respect of a defi ned legal relationship,whether contractual or not.An arbitration agreement may be in the form of an arbitration clause in a contract or in the form of a separate agreement.
UNCITRAL Model Law on International Commercial Arbitration Article 7(Option II)
“Arbitration agreement”is an agreement by the parties to submit to arbitration all or certain disputes which have arisen or which may arise between them in respect of a defined legal relationship,whether contractual or not.
仲裁条款对于仲裁合意的要求,意味着各方缔约时对于将未来争议提交仲裁解决具有理性预期。而格式条款最实质的特征却在于“未与对方协商”,换言之,格式仲裁条款天然存在合意基础薄弱这一问题。这也是格式仲裁条款应当纳入格式条款效力审查规则的原因。根据全国人大法工委《民法典合同编释义》中对格式条款问题的解释,设置格式条款提供方提示说明义务的立法目的正是为了弥补格式条款意思表示上的欠缺,也就是说,需要让接受格式条款的一方在知悉条款内容的情况作出同意接受该条款约束的意思表示。这一原则与美国判例所建立的reasonable notice(合理通知)and objective manifestation of assent(明确同意)是相同的。
因此,在对格式仲裁条款进行司法审查时,不应当机械套用或解释格式条款的订入规则,而应就缔约过程中仲裁合意的真实性、完整性进行重点审查。因而,格式仲裁协议的形成过程以及其载体的合理性应当成为法院判断此类格式仲裁协议是否有效的关键要素。换言之,通过网络仲裁条款的订立过程以及载体形式,可否推出缔约相对方有机会阅读并了解该仲裁条款,且用户的相关动作可以推定其与条款提供方就仲裁协议内容达成过合意。
四、平台合规指南与用户维权攻略
基于前文对法律规则和司法实践的梳理,我们为平台方和用户分别整理了以下实操建议,帮助平台有效合规,助力用户精准维权。
(一)给平台的合规指南:如何设计有效的仲裁条款?
1、条款呈现“显著化”
将仲裁条款直接置于《用户协议》或《服务协议》首页的“重要提示”部分,避免将其隐藏于附件或需要多次点击才能抵达的深层链接中。在条款正文中,综合使用加粗、下划线、不同颜色色块等可视化方式,使其与其他普通条款形成鲜明对比。若采用弹窗确认,必须在弹窗内直接摘要显示核心内容,例如明确写清“任何争议均提交XX仲裁委员会仲裁”,而不能仅提示“请阅读并同意《用户协议》”。
2、提示义务“主动化”
在用户注册或关键交易环节,设置“强制阅读”流程,例如要求用户必须将条款下拉至底部,“同意”按钮方可激活。针对消费者用户,可考虑增设二次弹窗提示,明确告知:“特别提醒:本协议约定争议由仲裁解决,您可选择接受或拒绝”,并务必留存用户点击同意的完整操作日志。
3、机构约定“明确化”
必须直接、无歧义地写明具体的仲裁机构名称,标准表述如:“双方同意将争议提交北京仲裁委员会,按照其现行有效的仲裁规则进行仲裁。”若平台用户遍布全国,可约定由“平台主要运营地”或“用户住所地”的仲裁委员会管辖,但需确保该约定能指向唯一、确定的仲裁机构。
(二)给用户的维权攻略:如何应对不合理的仲裁条款?
1、签约时:仔细审查,保留证据
在注册平台或购买服务时,请多花几秒钟留意弹窗或勾选框旁边的协议链接,务必重点阅读“争议解决”或“法律适用”章节。如果发现仲裁条款被放在不显眼的位置,或者平台没有提供任何明显的阅读提示(比如默认勾选同意),请立即截图或录屏保存证据,记录下条款的呈现方式和上下文。
2、纠纷后:精准抗辩,依法维权
若平台从未对仲裁条款进行过合理提示,可以主张“该仲裁条款并未成为合同内容”,请求法院驳回平台的仲裁主管异议。在小额纠纷(如预付卡、会员费)中,如果仲裁费用明显高于维权金额,可依据相关司法解释,主张该条款不合理地增加了维权成本,应属无效。如果条款对仲裁机构的约定模糊不清,则可考虑主张该约定因仲裁机构不明确而无效,进而有权向有管辖权的人民法院提起诉讼。
五、结语:在效率与公平之间,寻求数字时代的仲裁平衡点
网络格式仲裁条款的效力之争,本质上是数字时代“平台效率”与“用户权益”的博弈,也是“支持仲裁发展”与“维护实质公平”之间需要持续调和的张力。纵观我国司法实践的演进,可以看到一条清晰的平衡之道:一方面,法院总体上仍秉持“支持仲裁”的基本立场,不轻易否定仲裁条款的效力;另一方面,面对消费者、预付卡用户等弱势群体,则通过司法解释和个案裁判,对“不合理加重维权成本”的条款施加了更严格的规制,筑起了坚实的公平防线。
展望未来,随着平台经济形态的不断演进,对格式仲裁条款的审查规则必将愈发精细。但万变不离其宗,其核心始终在于“仲裁合意的真实性”——即用户是否在充分知情的前提下,作出了真实的意思表示。这既要求平台恪守诚信,通过显著、明确的方式确保用户“知晓并同意”;也提醒每一位用户,在享受数字便捷的同时,审慎对待每一次“点击确认”,明晰其背后的法律权利与责任。唯有双方各尽其责,共同捍卫契约精神的真实内核,仲裁制度才能真正发挥其高效、专业化解纠纷的初衷,在数字经济浪潮中成为可信赖的权益“守护者”,而非通往正义的“隐形门”。
引用及注释(向下滑动查看)
[1]如在最高人民法院民事审判第一庭2021年第21次专业法官会议纪要中,最高院表明:“转包合同、违法分包合同及借用资质合同均违反法律的强制性规定,属于无效合同,前述合同关于实际施工人向承包人或者出借资质的企业支付管理费的约定,应为无效……管理费实质上并非承包人、出借资质的企业对建设工程施工进行管理的对价,而是一种通过转包、违法分包和出借资质违法套取利益的行为,此类管理费属于违法收益,不受司法保护。因此,合同无效,承包人或者出借资质的建筑企业请求实际施工人按照合同约定支付管理费的,不予支持。”
[2]例如最高人民法院第六巡回法庭观点认为,“如果转包人、违法分包人或者有资质的施工单位仅仅给予工程或出借资质但没有实施具体的施工行为或管理行为,对于转包人、违法分包人或者出借资质人提出的支付管理费的请求,一般不予支持;如果转包人、违法分包人或者出借资质人在给予工程或出借资质后也实施了一定的施工行为或管理行为,应当考虑转包人、违法分包人或者出借资质人的支出成本、合同各方的过错程度、实现利益平衡等因素,在各方之间合理分担该管理成本损失。”
[3]例如2022年《重庆市高级人民法院、四川省高级人民法院关于审理建设工程施工合同纠纷案件若干问题的解答》第六条规定,“转包人、违法分包人、出借资质的建筑施工企业已经收取了管理费,实际施工人以建设工程施工合同无效为由请求返还的,人民法院不予支持。未实际参与施工、组织管理协调的转包人、违法分包人、出借资质的建筑施工企业请求实际施工人按照无效建设工程施工合同约定支付管理费,人民法院不予支持。实际施工人请求转包人、违法分包人、出借资质的建筑施工企业支付的工程款中包含管理费的,对于管理费部分不予支持。”



